Academician He Chaoliang and Chen Xuesi of AM: zwitterionic hydrogel package MOF capsule, pH responds to self decomposition, used for highly effective oral Exendin-4 delivery.
abstract
Oral peptide or protein delivery is considered as a revolutionary alternative to daily subcutaneous injection; However, there are still major challenges in the gastrointestinal environment and the barrier of the intestinal epithelium, which is composed of mucus and epithelial cell layers, leading to low bioavailability.
In order to prevent gastrointestinal degradation and promote penetration through intestinal mucosa, a team of researchers and researchers from the Changchun Institute of Applied Chemistry, China Academy of Sciences and academician Chen Xuesi, designed a pH triggered self release capsule encapsulated with zwitterionic hydrogel coated metal organic frameworks (MOF) nanoparticles. He Chaoliang, a researcher at the Chinese Academy of Applied Sciences, was designed to prevent the degradation of gastrointestinal tract and promote penetration through intestinal mucosa. MOF nanoparticles possess high exendin-4 loading capacity. Zwitterionic hydrogel layer gives unique permeability, and effectively internalize nano carriers through mucous layer and epithelial cells. In addition to gastric tolerance, due to the rapid generation of a large number of carbon dioxide bubbles, pH responsive capsules are rapidly separated in the intestinal environment, triggering the sudden release of nanoparticles. After oral administration of capsules containing Exendin-4 nanoparticles into the diabetic rat model, the plasma Exendin-4 level increased significantly for more than 8 hours, resulting in a significant increase in endogenous insulin secretion and a significant hypoglycemic effect, with a relative pharmacological availability of 17.3%. Due to the low risk of hypoglycemia, this oral exendin-4 strategy will provide great potential for daily and simple diabetes treatment. The related papers are published in advanced materials with the title of a pH triggered self unpacking capsule containing zwitterionic hydrogen cooled MOF nanoparticles for efficient oral exendin-4 delivery.
Guide to the main picture

Diagram 1 contains Ex@MIL101 @Graphical representation of gel ± nanoparticles for oral exendin-4 delivered pH triggered self unpacking capsules. The hydrogel MOF nanoparticles containing exendin-4 were obtained through the free radical copolymerization of acrylonitrile modified NH2-MIL101 nanoparticles, NIPAM and MPDMSA with GDA as crosslinking agent. The capsules protect the peptide loaded nanoparticles from the acidic environment of the stomach, and release them in the intestine to produce carbon dioxide bubbles to promote the movement of nanoparticles. The zwitterionic surface of nanoparticles further facilitates transport through the intestinal epithelium.

Fig. 1a) nh2-mil101 and Ex@MIL101 @SEM and TEM images of gel ± were obtained. B) particle size and C) zeta potential of blank NH2-MIL101 and blank MIL101 nanoparticles, with positive charge, negative charge or zwitterionic hydrogel coating (respectively). MIL101@Gel+ 、 MIL101@Gel − or MIL101@Gel And nanoparticles loaded with exendin-4, including Ex@MIL101 、 Ex@MIL101 @Gel+、 Ex@MIL101 @Gel − and Ex@MIL101 @Gel±, In 0.05 M Tris HCl buffer (pH 7.4). d) Ex@MIL101 And Ex@MIL100 @Exendin-4 accumulated in gel ± was released. e) The mean square displacement (MSD) of MOF gel nanoparticles containing exendin-4 in porcine mucin solution is a function of time. f) The apparent permeability coefficient (Papp) of exendin-4 in different formulations crossed the pig solution layer.

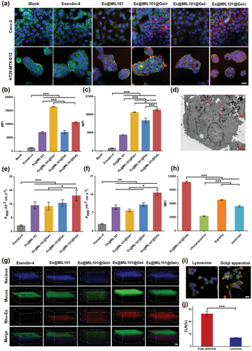
Fig. 2a) Caco-2 and E12 cells and free exendin-4 Ex@MIL101 、 Ex@MIL101 @Gel+、 Ex@MIL101 @Gel − and Ex@MIL101 @CLSM images after 2 hours of gel ± incubation. The mean fluorescence intensity (MFI) measured by flow cytometry in B) Caco-2 cells and C) E12 cells were incubated with exendin-4 for 2 hours. d) Caco-2 cells and their relationship Ex@MIL101 @TEM images after gel ± incubation. e) The apparent permeability coefficient (Papp) of exendin-4 in different preparations of Caco-2 cells and F) E12 cells. g) CLSM 3D images showed the location of E-12 cell monolayer and exendin-4 in different formulations. h) In Caco-2 cells, there was no significant difference between Caco-2 cells and Caco-2 cells Ex@MIL101 @Flow cytometry was used to measure the effects of PBS (without inhibitor), chlorpromazine, nystatin and amiloride Ex@MIL101 @The inhibition of gel ± endocytosis was evaluated for 2 hours. i) Lysosome (green) and Golgi body (green) are associated with Ex@MIL101 @Gel ± (red) Co located CLSM image. j) Ex@MIL101 @The colocalization rate (CLR) of gel ± lysosome and Golgi body.

Fig. 3a) subcutaneous injection of exendin-4 (SC Ex), jejunal injection of exendin-4 (free Ex) or jejunal injection Ex@MIL101 @The in vivo and in vitro fluorescence images of BALB / C nude mice intestines after gel were observed at different time points. b) CLSM images of intestinal tissue sections 2 hours after administration of three kinds of exendin-4. The fluorescence intensity distribution of Rho ex in C) body, d) liver and E) kidney of mice after three kinds of exendin-4 were applied at different time points.

FIG. 4A) photos of pH sensitive disintegration and payload release of pH triggered self unpacking capsules. B) the blood glucose level and time curve of diabetic rats treated with different exendin-4 preparations. C) plasma exendin-4 level and D) plasma insulin level and time curve in diabetic rats treated with different exendin-4 preparations. e) Wistar rats were orally administered with Au@MIL101 @The pH of gel ± was triggered in the organs 4 hours after the capsule was released Au@MIL101 @The amount of gel +.
summary
The team designed and manufactured a novel pH triggered self unpacking capsule containing amphoteric MOF gel nanoparticles. PH responsive capsules maintain their integrity in acidic gastric environment, while they are unpacked in neutral intestinal fluid due to dissolution of pH responsive Eudragit l100-55 coating and subsequent bubble formation reaction between sodium bicarbonate and citric acid. The resulting bubbles promote the transport of nanoparticles in the mucus solution.
In addition, MOF gel nanoparticles showed a high exendin-4 loading content of more than 40%, and peptides were rapidly released in phosphate containing solutions. Compared with MOF nanoparticles without hydrogel shells or single charged hydrogel shells, MOF nanoparticles with zwitterionic hydrogel shells showed enhanced mucus permeability and internalization of Caco-2 and E12 cells. Based on fluorescence imaging, the expression of exendin-4 labeled with Rhodamine B was detected in BALB / C nude mice after jejunal injection Ex@MIL101 @Compared with free exendin-4, gel + nanoparticles showed enhanced intestinal exendin-4 absorption. In addition, Au@MIL101 @Oral administration of gel ± @ cap further confirmed the effective intestinal absorption of MOF gel nanoparticles.
After oral administration in a diabetic rat model, Ex@MIL101 @Gel + @Cap leads to a significant increase in plasma exendin-4 level, which effectively stimulates endogenous insulin secretion, and has a significant hypoglycemic effect on diabetic rats, which has a significant hypoglycemic effect. The relative pharmacological utilization rate was 17.26%. Compared with oral insulin therapy, exendin-4 has a lower risk of hypoglycemia. Including hydrogel coated MOF nanoparticles and pH responsive capsules, the carrier materials can be easily obtained. High DLE and exendin-4 significantly enhance the oral availability and promote cost savings, and provide great convenience and compliance advantages for diabetic patients. The self triggering capsule triggered by the intestinal environment triggered by zwitterionic hydrogel MOF nanoparticles has great potential as a carrier to overcome the key obstacles to oral peptide delivery for effective treatment of diabetes.
This information is from the Internet for academic exchange only. If there is any infringement, please contact us to delete it immediately
18915694570
Previous: Wu Peiyi / Sun Shengto

