Qu Xiaogang Angew from Changchun Institute of Applied Chemistry: A biomimetic MOFs discriminator for diagnosis and recognition of cancer cell subtypes
The strategy of combining metabolic glycan labeling (MGL) with bioorthogonal chemistry provides a new and powerful tool for tumor imaging and treatment. However, how to achieve selective metabolic labeling of cells or tissues of interest is still a big research challenge. Due to the heterogeneity of tumors, including tumor subtypes and heterogeneity between patients, it has become very difficult to achieve selective metabolic markers and accurate diagnosis of tumor cells.
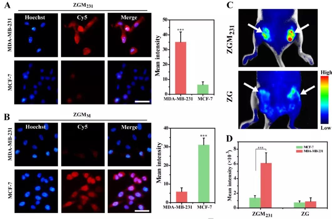
In view of this, researcher Qu Xiaogang, Changchun Institute of Applied Chemistry, Chinese Academy of Sciences, constructed a cancer cell membrane camouflaged metal-organic framework (MOFs)-azido sugar and used it to achieve cancer cell-selective MGL in vivo.

Key points of this article:
(1) The biomimetic platform has abundant receptors, which can not only selectively target cells of the same type, but also achieve selective MGL for different breast cancer subtypes. In addition, ZIF-8 with endolysosome escape properties can make azide sugar escape from the lysosome and accelerate its metabolic integration.

(2) At the same time, this strategy also uses cell membranes derived from cancer tissues for camouflage, so it has broad application potential in the field of personalized diagnosis and treatment. In summary, this bionic strategy is expected to provide a new idea for accurate tumor diagnosis.

references
Zhengwei Liu. et al. A Nature-Inspired MOFs Discriminator for Differential Diagnosis of Cancer Cell Subtypes. Angewandte Chemie International Edition. 2021
DOI: 10.1002/anie.202102286
https://onlinelibrary.wiley.com/doi/10.1002/anie.202102286
In view of this, researcher Qu Xiaogang, Changchun Institute of Applied Chemistry, Chinese Academy of Sciences, constructed a cancer cell membrane camouflaged metal-organic framework (MOFs)-azido sugar and used it to achieve cancer cell-selective MGL in vivo.

Key points of this article:
(1) The biomimetic platform has abundant receptors, which can not only selectively target cells of the same type, but also achieve selective MGL for different breast cancer subtypes. In addition, ZIF-8 with endolysosome escape properties can make azide sugar escape from the lysosome and accelerate its metabolic integration.

(2) At the same time, this strategy also uses cell membranes derived from cancer tissues for camouflage, so it has broad application potential in the field of personalized diagnosis and treatment. In summary, this bionic strategy is expected to provide a new idea for accurate tumor diagnosis.

references
Zhengwei Liu. et al. A Nature-Inspired MOFs Discriminator for Differential Diagnosis of Cancer Cell Subtypes. Angewandte Chemie International Edition. 2021
DOI: 10.1002/anie.202102286
https://onlinelibrary.wiley.com/doi/10.1002/anie.202102286
18915694570
Previous: Recommended by Nature!

