Nature Medicine:两性离子水凝胶可有效扩增人类造血干细胞
发布时间:2020-12-17 14:31:17 人气:2748
造血干细胞(HSPC)移植是血液系统恶性肿瘤最重要的治愈性疗法,脐带血是HSPC的重要来源,其具有白细胞抗原匹配要求不严格的独特优势,可为移植脐带血的患者降低免疫排斥的风险,因而被广泛被应用于HSPC移植。但脐带血所含HSPC数量有限,会延迟患者造血功能的恢复,最终影响临床的治疗效果。为了增加可用于临床移植的HSPC数量,研究人员长期以来一直在寻找适合离体扩增HSPC的培养条件。
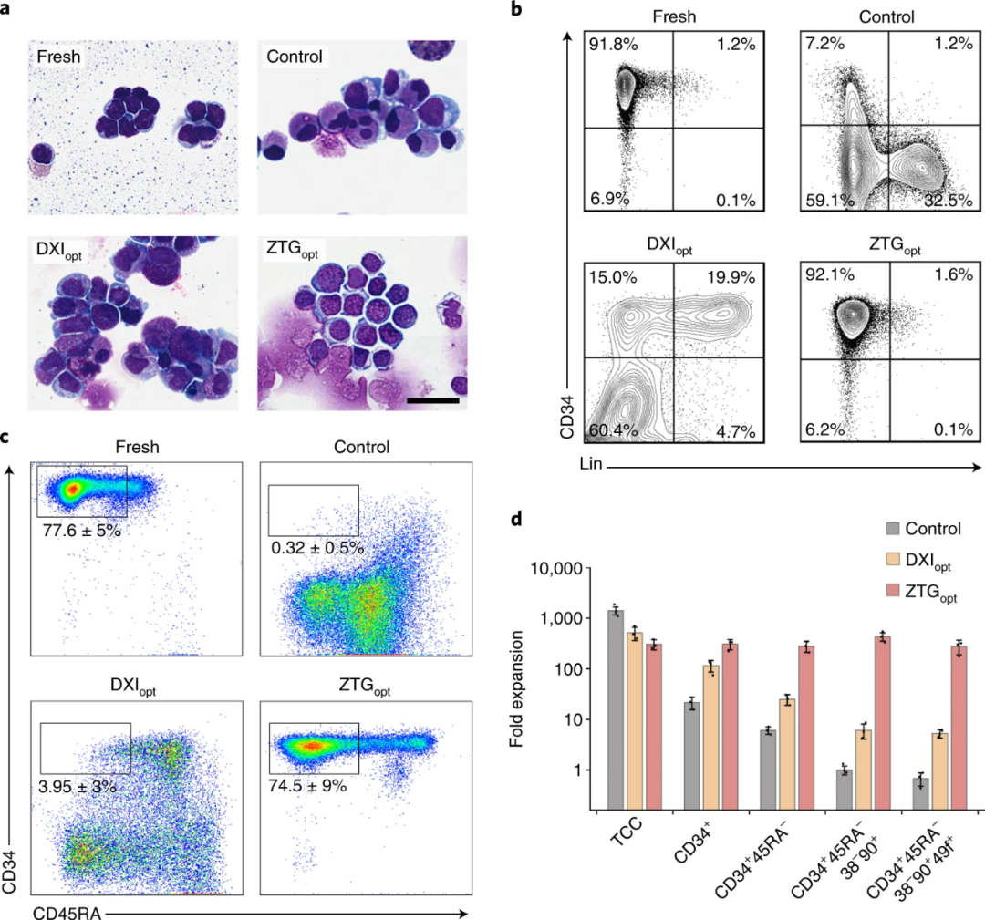
研究人员利用ZTG opt与优化的Delta1 ext-IgG(DXI)以及作为未修饰的TCPS培养瓶三种方式分别培养HSPC,发现ZTG opt培养后,该HSPC的原始细胞同质性得以保留,而DXI 与TCPS培养瓶的培养方式均会导致细胞出现颗粒状胞质和不规则的核等异质性表型。如图2所示,在整个培养期间,ZTG opt种群保持CD34高表达,ZTG opt扩增后的细胞中CD34 +占93.7%±2%,表明ZTG水凝胶3D培养方式可抑制HSPC分化。
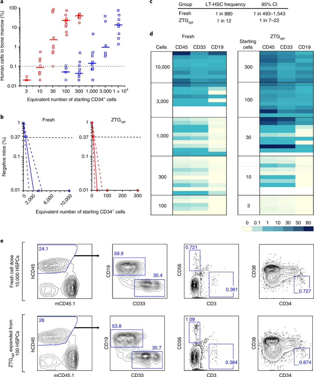
ZTG opt方式培养的脐带血来源的CD34 + HSPC在体内可保持扩增能力已得到证明,研究人员又利用有限稀释分析(LDA)来检测中长期再生造血干细胞(LT-HSC)的扩增频率的情况。实验结果如图3所示,在移植后24–30周后,ZTG opt方式培养的LT-HSC的扩增频率远高于其他培养方式。有限稀释分析和二次移植实验均证明ZTG培养扩增了具有长期造血功能的LT-HSC细胞。
在正常生理状态下,原始的HSPC驻留在低氧的生态位中,可限制细胞产生ROS进行自我保护。为了探讨了 ZTG 水凝胶3D培养是否可以限制ROS的产生并保护封装的HSPC,研究人员检测了各系统中培养1天后的细胞反应,如图4所示,对比DXI组和对照组,ZTG组的细胞ROS和线粒体超氧化物水平偏低且非特异性信号通路无明显激活,有利于HSPC增强自我更新。
此外,研究人员通过分析ZTG14,ZTGopt和其他扩增方式培养的细胞内线粒体质量和代谢活性,发现ZTG14和ZTGopt细胞中线粒体质量略有增加,与DXIopt和对照组的显着下降形成鲜明对比,另外葡萄糖消耗和乳酸分泌量也远低于DXIopt和对照组。实验结果如图5所示,表明ZTG培养中O2相关的代谢受抑制,再次证明 ZTG水凝胶3D培养方式保持了原始的HSPC特性。
为了更深入地了解ZTG水凝胶内的CD34 + HSPC的活性,研究人员利用mRNA深度测序(RNA-seq)进行了基因表达谱分析。如图6所示,与新鲜分离的原代HSPC相比,超过10,000个基因的表达在ZTG培养的HSPC中没有显着变化。对比其他培养方式,ZTG培养组中与细胞分化,细胞活化和细胞因子产生相关的基因显著下调,再次表明ZTG培养方式可减缓细胞代谢过程。
来自美国华盛顿大学的Colleen Delaney教授和Shaoyi Jiang教授共同在Nature Medicine杂志上发表了题目为“Expansion of primitive human hematopoietic stem cells by culture in a zwitterionic hydrogel”的研究性论文,揭示可降解的两性离子水凝胶3D培养人类HSPC,能够抑制HSPC分化,并有效扩增脐带血和骨髓来源的HSPC,为人类血液系统恶性肿瘤治疗带来了新的希望。
研究人员利用ZTG opt与优化的Delta1 ext-IgG(DXI)以及作为未修饰的TCPS培养瓶三种方式分别培养HSPC,发现ZTG opt培养后,该HSPC的原始细胞同质性得以保留,而DXI 与TCPS培养瓶的培养方式均会导致细胞出现颗粒状胞质和不规则的核等异质性表型。如图2所示,在整个培养期间,ZTG opt种群保持CD34高表达,ZTG opt扩增后的细胞中CD34 +占93.7%±2%,表明ZTG水凝胶3D培养方式可抑制HSPC分化。
ZTG opt方式培养的脐带血来源的CD34 + HSPC在体内可保持扩增能力已得到证明,研究人员又利用有限稀释分析(LDA)来检测中长期再生造血干细胞(LT-HSC)的扩增频率的情况。实验结果如图3所示,在移植后24–30周后,ZTG opt方式培养的LT-HSC的扩增频率远高于其他培养方式。有限稀释分析和二次移植实验均证明ZTG培养扩增了具有长期造血功能的LT-HSC细胞。
在正常生理状态下,原始的HSPC驻留在低氧的生态位中,可限制细胞产生ROS进行自我保护。为了探讨了 ZTG 水凝胶3D培养是否可以限制ROS的产生并保护封装的HSPC,研究人员检测了各系统中培养1天后的细胞反应,如图4所示,对比DXI组和对照组,ZTG组的细胞ROS和线粒体超氧化物水平偏低且非特异性信号通路无明显激活,有利于HSPC增强自我更新。
此外,研究人员通过分析ZTG14,ZTGopt和其他扩增方式培养的细胞内线粒体质量和代谢活性,发现ZTG14和ZTGopt细胞中线粒体质量略有增加,与DXIopt和对照组的显着下降形成鲜明对比,另外葡萄糖消耗和乳酸分泌量也远低于DXIopt和对照组。实验结果如图5所示,表明ZTG培养中O2相关的代谢受抑制,再次证明 ZTG水凝胶3D培养方式保持了原始的HSPC特性。
为了更深入地了解ZTG水凝胶内的CD34 + HSPC的活性,研究人员利用mRNA深度测序(RNA-seq)进行了基因表达谱分析。如图6所示,与新鲜分离的原代HSPC相比,超过10,000个基因的表达在ZTG培养的HSPC中没有显着变化。对比其他培养方式,ZTG培养组中与细胞分化,细胞活化和细胞因子产生相关的基因显著下调,再次表明ZTG培养方式可减缓细胞代谢过程。
综上所述,两性离子水凝胶3D培养可作为有效的离体扩增HSPC方式,有望提高临床意义上的可移植HSPC的绝对数量。同时,该水凝胶培养体系为胚胎干细胞,诱导性多能干细胞,间充质干细胞等其他干细胞类型的扩展策略提供了参考。
信息来源: EngineeringForLife
本信息源自互联网仅供学术交流 如有侵权请联系我们立即删除
| 温馨提示:苏州北科纳米供应产品仅用于科研,不能用于人体,不同批次产品规格性能有差异。网站部分文献案例图片源自互联网,图片仅供参考,请以实物为主,如有侵权请联系我们立即删除。 |
上一篇:没有了...
下一篇: 纳米医学产品1


