small:NIR激活多模态光热/化学/动力学掺杂Fe(II)离子(Fe-Ti3C2)治疗抗癌剂的成像纳米平台
发布时间:2021-08-16 17:36:39 人气:1398
一、文章概述
2DMXene,Ti3C2(TC),由于其生物相容性和优异的光热转化能力,在光热治疗(PTT)中显示出了巨大的应用潜力。然而,由于单药治疗的基本缺陷和复杂的肿瘤微环境(TME),一些肿瘤消融很难通过单药治疗完全实现。在这篇文章中,作者将适当的掺杂的Fe2+离子固定在二维超薄TC纳米片层中,通过层间静电吸附,合成了一种新型的Fe(II)-Ti3C2(FTC)多功能纳米壳。
基于亚铁离子的Fenton反应赋予了FTC近红外(NIR)激光触发的释放和谷胱甘肽(GSH)抑制,对缺氧的TME具有良好的生物相容性和疗效。同时,磁共振成像(MRI)揭示了作为综合诊断和治疗纳米平台的潜力。
二、图文导读
图1.FTC的SEM图像。
从扫描电镜中可以清楚地观察到FTC的每一个侧层,周围元素作图显示,Ti、C、F和Fe元素在FTC中均匀分散。

图2.TC and FTC的AFM图像和高度轮廓。
用原子力显微镜比较了TC和FTC的厚度(AFM,图2b,c)。TC显示了完整的单层Ti3C2Tx(T=-F,-O,-OH,表面的悬浮部分)结构 厚度约为2.91nm,相当于5个单原子层的厚度;FTC的AFM光谱显示了一个层状结构,其平均层间间距扩大了3.42nm。

图3 .d)TC和e)FTC的HRTEM图像。
TC显示出2.89nm的清晰晶格条纹,而FTC显示出纳米片边缘为3.44nm。考虑到观察到的0.275nm的差异大于Fe离子的半径(0.124nm),这证实了引入的Fe2+离子导致了双层间距的增加。通过增加d间距,可以优化亚铁离子的迁移和释放。此外,TC表示薄片边缘的一些小点,由于暴露于大气中,氧化导致生成了二氧化钛。FTC的平滑表面表明它不容易被氧化,而是相邻层之间的亚铁离子迅速占据了氧化的空位。(插入图像显示从虚线方块中捕获的晶格条纹)。

图4.元素的内部结构和价态。
图a是TC和FTC的粉末XRD模式,其中蓝色部分表示残留的FeCl2.4H2O。图b是FTC和TC从100-550cm的部分拉曼光谱。

图5.对DFT结构和物理性能的计算。
如图5所示,a的TC和b的FTC结构模型的侧面(左)和顶部(右)视图,其中蓝色、棕色、红色、灰色、金分别对应于Ti、C、O、H、Fe。c图和d图分别是TC、FTC的状态密度。e图是FTC(110)平面的平面内电子定位函数(ELF)映射。f图是FTC的差分电荷密度。等位面设置为0.01eA−3。蓝色表示电子消散,黄色表示电子聚集。

图5.不同浓度的FTC图。
由上述实验可以表明,由于Ti3C2层之间存在桥接Fe,提高了FTC的导电率,这直接提高了其光热转换率。作者为了证实其设计,制备了不同浓度的FTC。

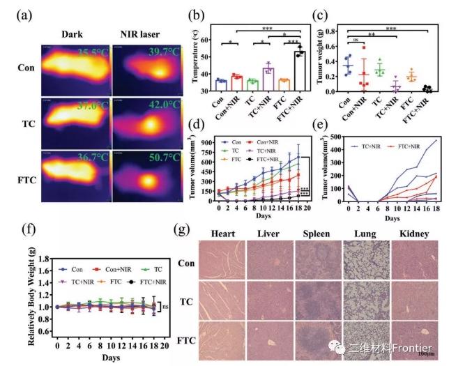
图6.在体内评估抗肿瘤的疗效和安全性。
三、全文总结
综上所述,作者开发了一种基于Fe(II)掺杂的2DTi3C2为优越的区域光热和ROS转化为有效的无活性肿瘤。剥离的超薄Ti3C2Tx与Fe离子结合,实现了NIR照射下亚铁离子的存储和释放,这使其对芬顿反应的协同效应具有良好的CDT效应。GSH减少到产生ROS并克服TME中的缺氧。同时,层间的Fe2+离子在c轴上构建了导电层,促进了电荷在c轴层内的传输和改善 FTC的横向电导率。因此,本研究为ti3c2多功能生物制剂的应用开辟了新的视野。更值得称赞的是,它为开发MXenes(Nb2C、V2C和Ti3C2)用于癌症治疗提供了全新的见解,不局限于作为光热剂,也被视为ROS生成的药物载体或生物成像的传感器。
| 温馨提示:苏州北科纳米供应产品仅用于科研,不能用于人体,不同批次产品规格性能有差异。网站部分文献案例图片源自互联网,图片仅供参考,请以实物为主,如有侵权请联系我们立即删除。 |
下一篇: 纳米医学产品1


