堪萨斯州立大学王东海,孙秀芝院士:生物打印肽水凝胶,无需光、化学或离子交联剂!
发布时间:2021-07-20 10:37:03 人气:1595
【主图导读】

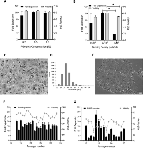
图1 肽水凝胶(PGmatrix 和 PGmatrix-M)具有可调特性。

图2 与传统的 2D 方法相比,PGmatrix 水凝胶显示出优越的 hiPSC 维护。

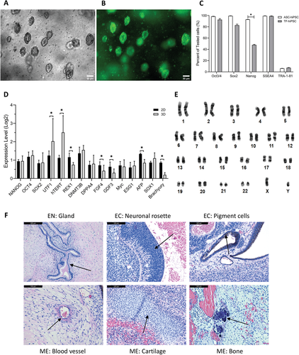
图3 ASC-hiPSCs 在 3D PGmatrix 水凝胶中长期培养期间保持多能性。
图4 与基于 3D PEG 的水凝胶相比,3D PGmatrix 水凝胶中的 hiPSC 显示出优异的特性。A) ASC-hiPSCs 在含有 mTESR1 (0.5 PG-mT) 的 3D PGmatrix (0.5%) 中比在含有 E8 培养基 (Mebiol-E8) 的 3D Mebiol 凝胶中生长得更好。

示意图1 3D PGmatrix 水凝胶中 hiPSC 生长和多能性维持的拟议机制。
细胞通过分泌蛋白酶作为基质降解酶和 ECM 蛋白来积极改变周围的 3D 微环境。这些修饰通过细胞间接触(E-钙粘蛋白)和旁分泌信号分子促进细胞迁移和信号传导。除了可溶性因子信号外,来自细胞-基质或细胞-细胞粘附的物理(机械强度)线索影响肌动蛋白-肌球蛋白细胞骨架并通过 Hippo 途径发送信号,最终影响机械敏感 YAP/TAZ 基因的表达,以调节和维持 hiPSC 的增殖和多能性,以实现 hiPSC 的长期维持。GPCRs——G蛋白偶联受体和RTKs——受体酪氨酸激酶。

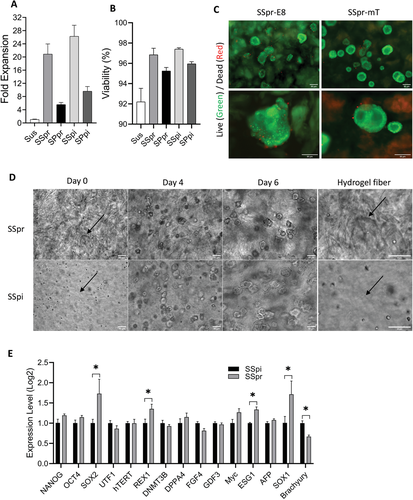
图5 PGmatrix-M 作为生物墨水的可印刷性和 hiPSCs 性能。A) PGmatrix-M 在不同浓度下的打印分辨率。B) i) 喷嘴尺寸、ii) 打印头移动速度和 iii) 打印压力对 PGmatrix-M bioink 可打印性的影响。C)不同图案的生物打印 PGmatrix-M 结构 (3%)。比例尺。5 毫米。D)在 1.5% PGmatrix-M (1.5 PG-M) 中培养的 ASC-hiPSC 与在 0.5% PGmatrix (0.5 PG) 中培养的那些相比,在多能性相关基因中没有表现出主要的表达模式差异。E) PGmatrix-M 构建体在有或没有 hiPSCs 的情况下保持稳定至少 6 天(在第 6 天之前破坏构建体以收集细胞以进行进一步分析)。

图6 生物打印过程并未显着影响封装在 PGmatrix-M bioink 水凝胶中的 ASC-hiPSC 的生长性能。
【总结】
用于高效生理形成 hiPSC 球体的最佳 3D 培养条件和可调通用肽水凝胶 (PGmatrix-M) 已开发,具有一致的细胞生长(15-25 倍)和高于 95% 的高细胞活力和稳定的遗传完整性。在测试范围内,hiPSCs 的生长性能与 PGmatrix 或 PGmatrix-M 的机械(即强度和粘度)和形态(即孔径)特性显着无关。PGmatrix 和 PGmatrix-M 都是用于自我更新细胞如 hiPSCs 3D 培养(单细胞或球体)和长期维护的优质支架水凝胶;然而,PGmatrix-M 表现出大规模凝胶强度、高粘度和快速自愈动力学,适用于通过移液或生物打印来生理形成 hiPSCs 球体,无需光、化学或离子交联剂。挤出生物打印后 hiPSC 的存活率为 96%,细胞活力在 0 和 24 小时时高于 94%,这表明 PGmatrix-M 在打印过程中为 hiPSC 提供了最大的保护。PGmatrix-M 具有 hiPSC 的潜力,可用于下游应用的工业规模单细胞或球体制造。该研究表明,细胞的凝胶降解能力强烈有利于 hiPSC 的生长性能,推测这种关系与 Hippo 信号通路和机械敏感性 YAP/TAZ 通路有关。肽水凝胶是 PGmatrix 还是 PGmatrix-M 提供的化学或生物线索也可归因于 hiPSC 的生长仍有待研究。
本信息源自互联网仅供学术交流 如有侵权请联系我们立即删除
| 温馨提示:苏州北科纳米供应产品仅用于科研,不能用于人体,不同批次产品规格性能有差异。网站部分文献案例图片源自互联网,图片仅供参考,请以实物为主,如有侵权请联系我们立即删除。 |
下一篇: 纳米医学产品1


