ACS Nano:磁性纳米复合物标记的自然杀伤细胞用于对实体肿瘤诊疗
发布时间:2021-06-30 09:23:45 人气:1526
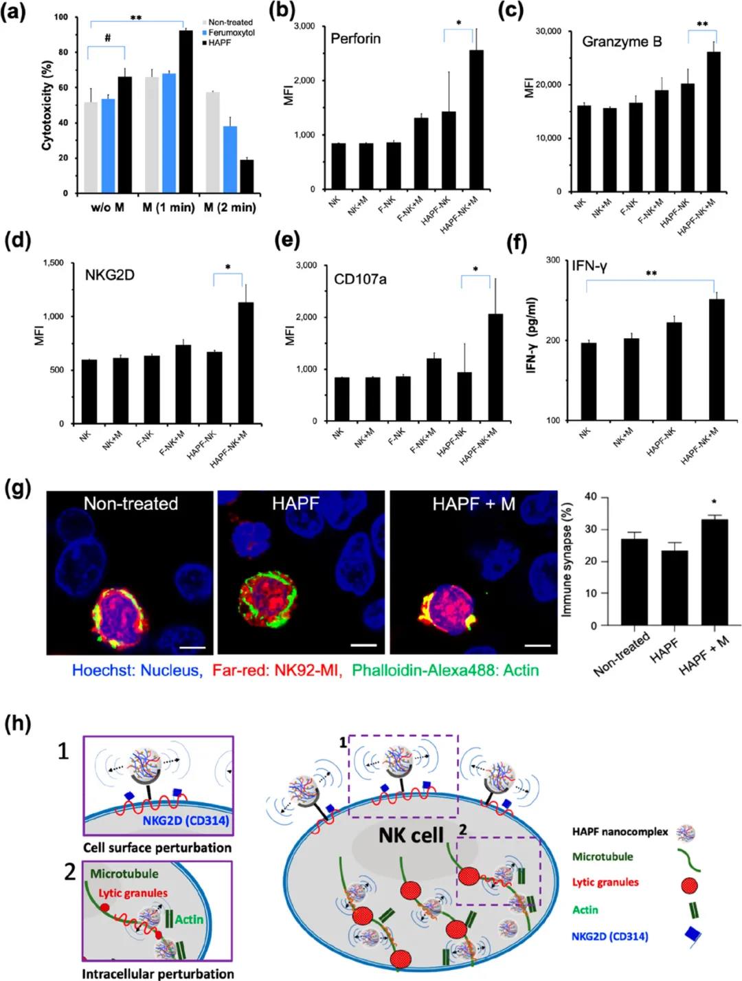
基于自然杀伤(NK)细胞的免疫治疗被认为是一种重要的基于细胞的癌症治疗策略,其对早期肿瘤和肿瘤转移具有较好的治疗作用,但它对于实体肿瘤的治疗效果则不够理想。在体外使用外源性细胞因子对NK细胞进行激活是治疗所必要的步骤之一,但这一步往往难以产生高剂量的功能性NK细胞以用于癌症治疗。成像指导的局部NK细胞递送也可用于治疗,而目前仍缺乏能够监测NK细胞的非侵入性成像工具。
于此,美国西北大学Dong-Hyun Kim利用临床可用的材料(透明质酸,鱼精蛋白和纳米氧化铁;HAPF)开发了一种磁性纳米复合物,并将其用于标记NK细胞。

本信息源自互联网仅供学术交流 如有侵权请联系我们立即删除
| 温馨提示:苏州北科纳米供应产品仅用于科研,不能用于人体,不同批次产品规格性能有差异。网站部分文献案例图片源自互联网,图片仅供参考,请以实物为主,如有侵权请联系我们立即删除。 |
下一篇: 纳米医学产品1


