河南大学白锋Nano. Lett:非共价自组装的金(III)卟啉纳米药物用于协同化疗-光热治疗
发布时间:2021-04-12 11:42:41 人气:2046
自组装是制备多功能智能型纳米诊疗药物的有效策略。然而,响应性载体的制备复杂、毒性大和载药效率低等问题都会阻碍这一目标的实现。
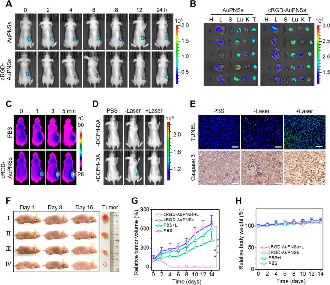
于此,河南大学白锋教授开发了一种响应型无载体非共价自组装策略,构建了金属化Au(III)四(4-吡啶)卟啉(AuTPyP)抗癌药物,并将其用于制备对热/酸双刺激响应型纳米药物,它在辐照下能够产生比单体更为显著的光热效应。

(2)经cRGD修饰后,该纳米平台所释放的药物可通过抑制硫氧还蛋白还原酶(TrxR)的活性以导致细胞内活性氧(ROS)水平升高,进而增强协同型化学-光热治疗的效果。

参考文献Xiao Wang. et al. Noncovalent Self-Assembled Smart Gold(III) Porphyrin Nanodrug for Synergistic Chemo-Photothermal Therapy. Nano Letters. 2021DOI: 10.1021/acs.nanolett.0c04915https://pubs.acs.org/doi/10.1021/acs.nanolett.0c04915
于此,河南大学白锋教授开发了一种响应型无载体非共价自组装策略,构建了金属化Au(III)四(4-吡啶)卟啉(AuTPyP)抗癌药物,并将其用于制备对热/酸双刺激响应型纳米药物,它在辐照下能够产生比单体更为显著的光热效应。

(2)经cRGD修饰后,该纳米平台所释放的药物可通过抑制硫氧还蛋白还原酶(TrxR)的活性以导致细胞内活性氧(ROS)水平升高,进而增强协同型化学-光热治疗的效果。

参考文献Xiao Wang. et al. Noncovalent Self-Assembled Smart Gold(III) Porphyrin Nanodrug for Synergistic Chemo-Photothermal Therapy. Nano Letters. 2021DOI: 10.1021/acs.nanolett.0c04915https://pubs.acs.org/doi/10.1021/acs.nanolett.0c04915
| 温馨提示:苏州北科纳米供应产品仅用于科研,不能用于人体,不同批次产品规格性能有差异。网站部分文献案例图片源自互联网,图片仅供参考,请以实物为主,如有侵权请联系我们立即删除。 |
下一篇: 纳米医学产品1


