AFM:仿生纳米药物联合新辅助化疗通过肿瘤微环境重建抑制乳腺癌转移
发布时间:2021-03-31 10:23:16 人气:1646
氧化铈纳米粒子(CeNPs)的仿生酶活性主要倾向于超小粒径和裸露的表面。不幸的是,这两个特点不利于其在体内的应用,因为容易聚集和快速肾脏过滤。为了充分利用CeNP的抗癌活性,美国南卡罗莱纳大学Peisheng Xu等人开发了一种同源靶向氧化铈纳米颗粒系统--靶向CeNP (T - CeNP),该系统整合了生物可降解的树枝状介孔二氧化硅纳米颗粒、类超氧化物歧化酶和过氧化氢酶的CeNP,以及癌细胞膜的伪装涂层。
本文要点:
(1)在原位乳腺癌转移模型中,由于癌细胞膜的同源靶向作用,带有伪装涂层的纳米颗粒被保留在肿瘤中。
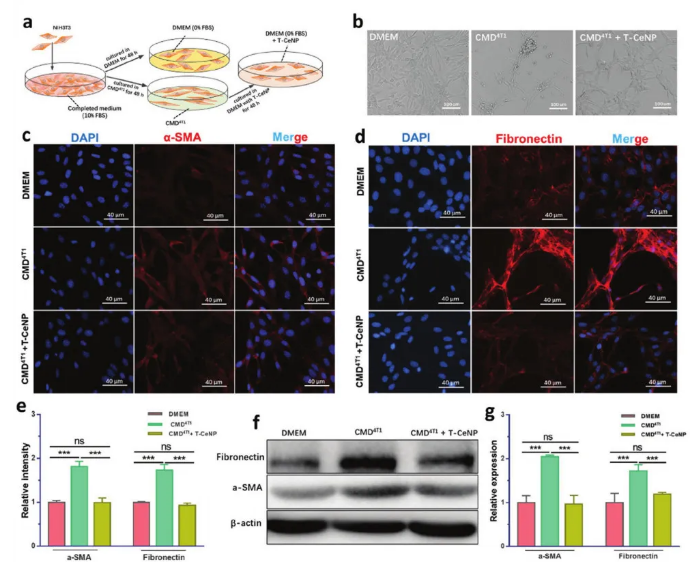
(2)随后,T - CeNP有效地阻止了与癌症相关的成纤维细胞转分化,并将其重新编程成正常的成纤维细胞。
综上所述,T - CeNP联合阿霉素可以缩小乳腺癌原发肿瘤的大小,并防止乳腺癌术后肺转移和肝转移。
参考文献:
Hai‐jun Liu, et al. Biomimetic Nanomedicine Coupled with Neoadjuvant Chemotherapy to Suppress Breast Cancer Metastasis via Tumor Microenvironment Remodeling. Adv. Funct. Mater., 2021.
DOI: 10.1002/adfm.202100262
https://doi.org/10.1002/adfm.202100262
| 温馨提示:苏州北科纳米供应产品仅用于科研,不能用于人体,不同批次产品规格性能有差异。网站部分文献案例图片源自互联网,图片仅供参考,请以实物为主,如有侵权请联系我们立即删除。 |
下一篇: 纳米医学产品1


