北京化工大学徐福建/赵娜娜Small:Janus壳聚糖-金纳米粒子于光声成像指导的协同基因-光热治疗
发布时间:2021-03-19 11:24:21 人气:2269
Janus纳米颗粒(JNPs)所具有的不对称形态和独特性能为其生物医学应用提供了优越的性能。北京化工大学徐福建教授和赵娜娜副教授提出了一种构建一系列对称和不对称壳聚糖-金纳米粒子的通用策略。
本文要点:
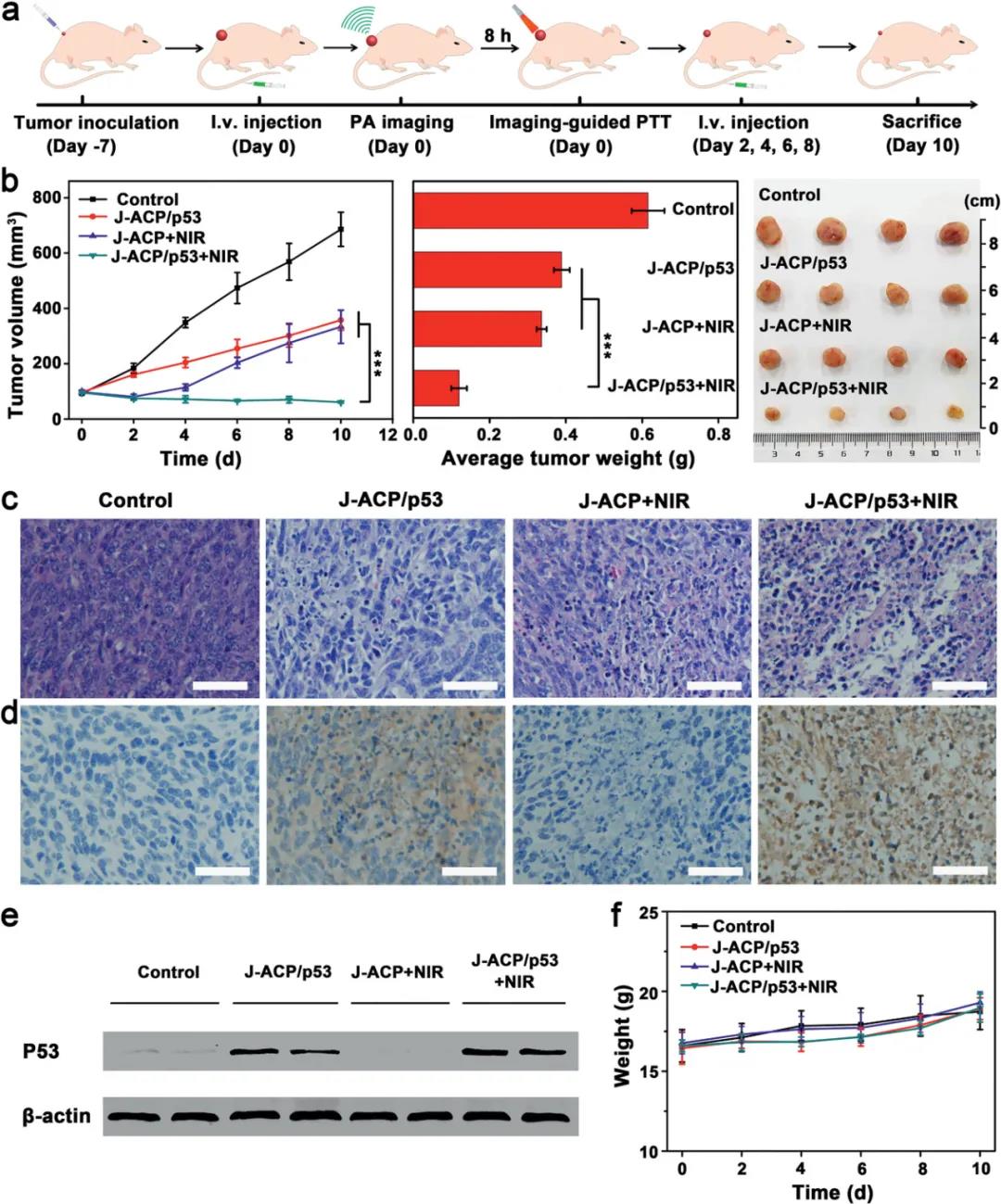
(1)实验利用Janus结构的主动运动性、多糖结构域的选择性表面功能化以及金纳米棒的光热效应构建了具有Janus结构的壳聚糖/金纳米杂化体(J-ACP)。研究表明,由聚阳离子壳聚糖纳米球和聚乙二醇化金纳米棒组成的近红外响应型J-ACP可以实现光声(PA)成像指导的互补型光热治疗(PTT)-基因治疗。
(2)随后,实验也研究了壳聚糖-金纳米结构的形态效应对增强PTT、细胞摄取和基因转染的影响,并对利用PA成像以示踪J-ACP的积累和指导PTT的可行性进行了探索,证明了该协同治疗策略是基于PTT增强基因治疗而实现的。最后,实验也对负载型壳聚糖-金纳米粒子的荧光成像功能进行了研究。这一研究工作充分证明了JNPs在成像指导下的协同癌症治疗领域中具有广阔的应用前景,并为实现多种生物医学应用提供了具有不同结构的候选材料。
参考文献
Xiaoguang Dai. et al. Controlled Synthesis and Surface Engineering of Janus Chitosan‐Gold Nanoparticles for Photoacoustic Imaging‐Guided Synergistic Gene/Photothermal Therapy. Small. 2021
DOI: 10.1002/smll.202006004
https://onlinelibrary.wiley.com/doi/10.1002/smll.202006004
| 温馨提示:苏州北科纳米供应产品仅用于科研,不能用于人体,不同批次产品规格性能有差异。网站部分文献案例图片源自互联网,图片仅供参考,请以实物为主,如有侵权请联系我们立即删除。 |
上一篇: 时空控释药物水凝胶登上Nature子刊
下一篇: 纳米医学产品1


