长春应化所陈学思院士、肖春生副研究员《AFM》:开发串联动态共价键、可注射、自愈的水凝胶伤口敷料
发布时间:2021-03-11 09:31:57 人气:2715
长期以来,水凝胶能在伤口界面处保持湿润环境,吸收伤口渗出液,可充当微生物屏障并促进伤口愈合。在生理条件下原位形成的可注射水凝胶被认为是最有前途的伤口愈合材料。]然而,大多数可注射的水凝胶受到相对较长的胶凝时间,这会导致聚合物从目标部位扩散,诱发伤口感染。除快速覆盖伤口外,在温和条件下换药也很重要。因为在换药期间进行常规切割或机械清创术可能导致新表皮剥离,从而导致伤口增大和愈合延迟。因此,需要更有效的交联方法来开发快速凝胶化和溶解速率的可注射水凝胶。

长春应化所陈学思院士、肖春生副研究员基于2-甲酰基苯基硼酸(2-FPBA)开发了串联动态共价键,包括由无催化的Knoevenagel缩合(CKC)反应和硼酸酯形成的动态C=C双键,并以此构建按需溶解的可注射水凝胶(流程 1A)。通过将2-FPBA与氰基乙酸酯末端官能化的4臂PEG(4臂PEG-CA)、聚乙烯醇(PVA)混合制备水凝胶。由于串联动态共价键,所得水凝胶是可注射的。在半胱氨酸存在下,水凝胶通过形成噻唑烷硼酸硼酸盐(TzB)复合物而迅速溶解(方案 1B)。这种水凝胶可用作治疗伤口的敷料,并实现了快速伤口闭合及按需溶解(方案 1C)。文章“Injectable Self‐Healing Hydrogel Wound Dressing with Cysteine‐Specific On‐Demand Dissolution Property Based on Tandem Dynamic Covalent Bonds”发表在《Advanced Functional Materials》上。

流程1,可注射自愈水凝胶的制备示意图。A)2-FPBA与PVA和4-臂PEG-CA的反应制备水凝胶。B)暴露于PBS半胱氨酸溶液时,2-FBC水凝胶溶解。C)用作敷料时,2-FBC水凝胶可快速闭合伤口,并通过半胱氨酸按需溶解。结果与讨论【2-FBC水凝胶的合成及溶解机制】作者首先测量UV-vis光谱证实半胱氨酸与2-FPBA之间反应的拟议机制,在300 nm处的新峰归因于C=C双键的形成,说明CKC反应的反应动力学;半胱氨酸会大大降低300和254 nm处的吸光度值,表明半胱氨酸可快速分解mPEG-CA-BA(图 1C)。1H NMR证实了mPEG-CA与2-FPBA反应形成了新缀合物mPEG-CA-BA及mPEG-CA-BA的解离(图1D)。此外,反应物(mPEG-CA和2-FPBA)和产物(mPEG-CA-BA)共存,表明C=C双键是动态共价键。ESI-MS及FTIR光谱证实了TzB配合物的形成(图 1E- F)。这些结果表明,通过mPEG-CA与2-FPBA的缀合形成的动态C=C双键可被半胱氨酸特异性解离。

图1, A)2-FPBA和mPEG-CA反应形成mPEG-CA-BA,半胱氨酸诱导mPEG-CA-BA的解离。B,C)mPEG-CA和2-FPBA在37°C时反应时,UV-vis吸收光谱。D)半胱氨酸处理10分钟后2-FPBA,mPEG-CA,2-FPBA和mPEG-CA的混合物以及2-FPBA和mPEG-CA的混合物的1 H NMR光谱.E)半胱氨酸处理10分钟后2-FPBA和mPEG-CA混合物的ESI-MS光谱。F)在指定的小分子存在下,反应混合物中(2-FPBA)单体消失图。【2-FBC水凝胶的凝胶化、注射性、和自愈能力】接下来,作者通过将4-臂PEG-CA聚合物、2-FPBA和PVA水溶液在pH 7.4的PBS溶液中混合来制备2-FBC水凝胶(图 2A)。在10 s内形成水凝胶,且其储能模量随聚合物浓度的增加而增加(图 2B)。水凝胶表现出剪切稀化和自修复的性能。当剪切应力超过1000 Pa时,G'低于G'',表明2‐FBC水凝胶网络在高应力下破裂(图2C)。当剪切速率从0.1增至100 s-1时,水凝胶的粘度急剧降低,说明良好的剪切稀化特性(图2D-2E)。水凝胶在500%应变时,G'立即降至0 Pa,水凝胶网络被破坏;当应变转变为1%时,其模量在几秒钟内完全恢复(图2F)。水凝胶可以被提起并承受3.37 g的载荷(图 2G)。这些结果证实了2-FBC水凝胶具有快速凝胶化,优异的注射性和有效的自愈能力,这有利于伤口的愈合。

图2,通过2-FPBA介导的三组分缩合制备可注射的自愈水凝胶并进行表征。A)由4臂PEG-CA,PVA和2-FPBA形成的水凝胶。B)在37°C下不同浓度下的2-FBC水凝胶的储能模量(G)和损耗模量(Gʺ)。C)在37°C时10%2-FBC水凝胶的剪切应力扫描测试。D)10%2-FBC水凝胶的粘度。E)10%2-FBC水凝胶可注射性。F)在室温下以1%和500%的交替应变评估10%2-FBC水凝胶的自愈能力。G)2-FBC水凝胶自愈过程。【半胱氨酸诱导2-FBC水凝胶溶解】半胱氨酸处理20分钟后,2-FBC水凝胶完全溶解(图 3B)。将半胱氨酸的浓度从0增加到0.2 M导致降解速率增加,溶解时间从1440减少至20分钟。若加入葡萄糖可加速降解,这可能是由于葡萄糖诱导的串联动态共价键中的硼酸酯键解离。SEM图像显示,溶液后,水凝胶的孔变得更小,更不规则,表明水凝胶网络被破坏。接下来,作者研究了2-FBC水凝胶在皮肤表面上的按需溶解特性(图 3H)。将2-FBC水凝胶注入猪皮肤,然后用半胱氨酸浸泡的纱布覆盖一半的水凝胶。20分钟后,被半胱氨酸浸透的纱布覆盖的部分完全溶解。

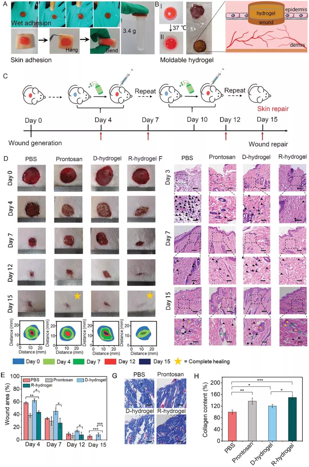
图3,2-FBC水凝胶的按需溶解。A)2-FBC水凝胶溶解示意图。B)用PBS(pH 7.4)或半胱氨酸(Cys)溶液(0.2 m,pH 7.4)处理20分钟之前和之后的2-FBC水凝胶的图像。C,D)PBS(pH 7.4),PBS(pH 7.4)+ 0.2 m葡萄糖和PBS(pH 7.4)+半胱氨酸中2-FBC水凝胶的降解。E)2-FBC水凝胶在含有不同浓度半胱氨酸的PBS(pH 7.4)中的溶解时间。F)用半胱氨酸(0.2 m)处理10分钟之前和之后的2-FBC水凝胶的SEM图像。G)暴露于生物分子(谷胱甘肽,胱氨酸,丝氨酸,组氨酸,葡萄糖,赖氨酸和半胱氨酸)溶液(pH 7.4)的模量变化。H)2-FBC水凝胶粘附在猪皮肤组织上,并按需溶解在半胱氨酸浸泡的纱布中。【2-FBC水凝胶促进伤口愈合】接下来,使用大鼠皮肤全层缺损模型评估2‐FBC水凝胶的伤口愈合效果。治疗7天后,水凝胶治疗的伤口闭合率达73.5%。在第15天,水凝胶治疗组中未观察到明显的伤口。用半胱氨酸处理的伤口愈合效果更加归因于半胱氨酸在换药期间能减轻炎症。此外,经水凝胶处理的伤口显示较少的炎性细胞,这可能是由于水凝胶伤口敷料能够将伤口与外部环境隔离的缘故。在治疗第7天,所有水凝胶治疗组均形成了上皮层,并在15天后,还观察到更多的毛囊和皮脂腺,且在切口处显示出更致密的胶原纤维。

图4,2-FBC水凝胶的黏附行为和体内伤口愈合效果。A)冲洗后,2-FBC水凝胶牢固地粘附在橡胶手套上,可以承受3.4 g的负荷。B)2-FBC水凝胶可成型。C)2-FBC水凝胶伤口处理过程示意图。D)用PBS(pH 7.4),市售伤口敷料Prontosan,D-水凝胶(将2-FBC水凝胶注射到伤口区域然后进行手术切除)和R-水凝胶(将2‐FBC水凝胶注入伤口区域并通过半胱氨酸诱导的溶出去除)。F)每个治疗组伤口组织的H&E染色组织学图像。G)在第15天皮肤组织再生的Masson染色组织学图像。H)基于Masson染色的不同治疗组中的胶原含量。结论:总之,作者开发了一系列新的由CKC反应和硼酸酯组成的C=C双键组成的串联动态共价键,用于构建具有快速胶凝和半胱氨酸特定按需溶解特性的水凝胶敷料。水凝胶可注射,可自我修复,可通过形成TzB复合物而被半胱氨酸特异性降解。当用作伤口敷料来治疗全层伤口时,水凝胶可在数秒内迅速闭合伤口,还能按需溶解以更换敷料。这种动态水凝胶为伤口敷料开辟新途径,并进一步扩大基于Knoevenagel缩合反应的动态水凝胶的应用。
| 温馨提示:苏州北科纳米供应产品仅用于科研,不能用于人体,不同批次产品规格性能有差异。网站部分文献案例图片源自互联网,图片仅供参考,请以实物为主,如有侵权请联系我们立即删除。 |
下一篇: 纳米医学产品1


