麻省理工赵选贺《AM》:微创组织密封的多功能折纸贴片抗菌水凝胶
发布时间:2021-02-03 10:27:34 人气:1983
几十年来,由于生物粘附材料在微创外科手术过程中具有取代缝合线和缝合钉来密封组织的潜力,因此备受关注。但是,通过狭窄空间输送生物粘合剂以及在流体丰富的生理环境中实现牢固粘合的复杂性继续对现有密封剂的手术翻译提出了很大的限制。最近,麻省理工学院Hyunwoo Yuk/赵选贺教授团队引入了一种基于多层生物粘附贴剂的微创组织密封新策略,该贴剂旨在排斥体液,与湿组织形成快速压力触发的粘附力,并抵抗生物积垢和炎症。相关论文A Multifunctional Origami Patch for Minimally Invasive Tissue Sealing发表在《Advanced Materials》上。多功能贴剂是通过三个不同功能层的协同组合来实现的:i)微纹理化生物粘附层,ii)动态憎血疏水性流体层,iii)防污两性离子非粘附层。该贴剂能够在存在血液的情况下对组织表面形成牢固的粘附力,并且对细菌粘附力,纤维蛋白原吸附和体内纤维囊形成表现出卓越的抵抗力。通过采用基于折纸的制造策略,证明了该贴片可以轻松地与各种微创末端执行器整合在一起,以在离体猪模型中提供便捷的组织密封,为在各种临床情况下进行微创组织密封提供了新的机会。
作者基于多层组织密封贴片引入了一种新的组织密封和修复策略,该策略协同结合了三个核心功能,以解决上述局限性(图1):体液抵抗力,对湿组织的强按需粘附力以及 防污行为。为了实现这些特性,该贴剂集成了三个不同的功能层:i)微纹理化生物粘附层,ii)动态的,具有拒血性的疏水性流体层,以及iii)防污两性离子非粘附层。值得注意的是,多层贴片的材料特性使其适合于折纸启发的制造方法,从而使其具有高度可定制性。这种采用定制形状因数的能力可以通过由不同手术末端执行器驱动的多种展开机制进行手术应用,从而为各种临床适应症提供了有希望的解决方案(图1b)。
图1 a)生物粘附贴剂的多层组成的示意图。该贴剂包括带纹理的生物粘合剂,在非粘合侧融合了防污聚合物层,并在粘合侧被疏水性流体层润湿,以排斥体液。b)通过气囊导管对管状器官和结构进行腔内密封的多层贴片的示例性微创外科手术示例,以及在切除和吻合中用于线性密封的外科吻合器。c)多层贴剂的粘附机理示意图。(1)当将贴剂朝组织方向移动时,疏水性保护层排斥血液并防止污染生物粘附层。(2)施加超过77.5 kPa的压力会导致油从生物粘附层中脱湿。(3)生物粘附层与组织表面接触并立即吸收界面水,形成暂时的交联。(4)在生物粘附层中的NHS酯官能团之间形成共价键,以实现稳定的长期粘附。d)生物粘附层微织构表面的顶视图(左)和侧视图(右)的扫描电子显微镜图像。e)组装好的多层贴片的照片。f)装载在球囊导管和手术吻合器上的多层贴剂。
为了评估疏水液层的保护能力,作者将有或没有硅油的贴剂样品暴露在血液中,并比较了它们的结垢行为(图2a)。当浸没在猪血浴中时,没有硅油层的贴剂会立即被血液润湿并失去其粘附能力,而带有保护性硅油层的贴剂会抵抗血液污染并保持完整(图2a)。为了进一步研究表面微纹理对流体层稳定性的影响,作者在猪血浴中大力摇动具有平坦和微纹理生物粘附性表面的多层膜片。虽然具有平坦生物粘附表面的多层贴剂在摇动后显示出大量的血液污染,但包含微织构表面的贴片对生物粘附层表现出强大的保护作用,以防止强烈的血流(图2b),这支持了生物粘附层微织构设计的重要性。为了获得稳定的防污性能。作者还测量了使用各种市售组织粘合剂(包括基于纤维蛋白的Tisseel,基于白蛋白的Bioglue,基于聚乙二醇(PEG)的Coseal和氰基丙烯酸酯)粘附的猪皮肤组织的界面韧性,剪切强度和拉伸强度。基组织丙烯酸(图2c)。与这些市场上可买到的组织粘合剂相比,该多层贴剂可抵抗血液污染并显着提高界面韧性(536.7±93.4 J m-2),剪切强度(56.1±4.7 kPa)和拉伸强度(65.0±8.0 kPa)(图 2c)。
图2 a)在猪血中浸没之前和之后的带有和不带有疏水性液体层的多层贴片的照片。b)在猪血浴中剧烈摇动前后,带有平坦和微纹理生物粘附层的多层贴片的照片。包含微织构生物粘附层的多层贴片表现出疏水性流体层更高的稳定性和拒血能力。c)比较多层贴剂和各种可商购的组织粘合剂的粘附性能,所述粘附剂粘附到涂有猪血的猪皮肤上。
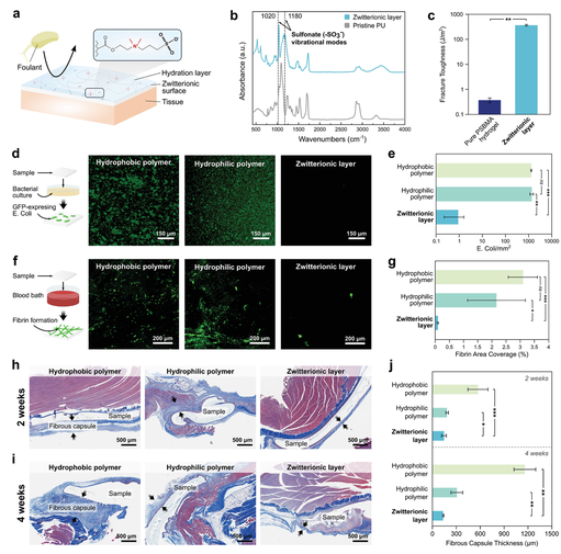
为了减轻生物积垢和术后炎症,作者将两性离子互穿的弹性体层整合在贴剂的非粘合性表面上(图1a)。已经发现两性离子聚合物具有优异的防污性能。它们独特的抗污垢吸附能力归因于净中性聚合物链中存在阳离子和阴离子基团,它们促进了紧密水合壳的形成,同时最大限度地减少了游离水分子的氢键结构(图3a)。这种水合壳的能量消耗很高,从而阻止了细菌和生物分子的表面吸附,这些细菌和生物分子与诸如感染,血液凝固和术后粘连形成等炎症反应有关。然而,两性离子水凝胶通常具有较差的机械性能,例如低韧性和可拉伸性,这可能不利于它们在动态生理环境中的长期坚固性和稳定性。
为了表征两性离子层的防污性能,作者研究了该贴剂减轻体外细菌粘附,体外纤维蛋白原吸附和体内纤维囊形成的能力(图3d–j)。细菌附着在植入材料上会导致生物膜形成和外科手术部位感染,由于需要额外的程序和抗菌疗法,这会导致大量的患者发病和大量的医疗费用。为了评估两性离子层的抗菌性能,将带有疏水性聚合物(聚(二甲基硅氧烷)(PDMS)),亲水性聚合物(原始亲水性PU)和两性离子互穿弹性体的非粘合面的各种贴剂与绿色荧光粉一起孵育。表达荧光蛋白(GFP)的大肠杆菌(E. coli)。孵育24小时后,使用荧光显微镜检查每个表面上粘附的大肠杆菌的密度,并在ImageJ中进行测量(图3d)。与具有疏水性(≈1370 counts mm-2)和亲水性非粘附层(≈1360 counts mm-2)的贴片相反,具有两性离子层的贴片表现出明显更低的大肠杆菌黏附水平(≈0.9 counts mm-2)(图3e)。
图3 多层贴剂的体外和体内防污性能。
为了探索多层贴片在微创手术中的翻译潜力,作者展示了两种使用现有微创手术器械应用贴片的不同部署策略(气囊导管和手术吻合器)(图4)。多层贴片由于其薄如纸的形式以及其成分的材料特性,可以定制以采用多种形状因子。在室温下,贴剂的干燥生物粘附层处于玻璃态。结果,折叠的贴片由于塑性变形而可以保持折叠的铰链,从而使该贴片适用于基于折纸的设计(图4a)。
图4 用于各种手术末端执行器的多层贴片的设计和组装。a)照片显示处于可塑性变形的干玻璃态的多层贴剂。b)基于折纸的三角形套管设计和制造,用于将多层贴片与球囊导管集成在一起。c)显示使用食管球囊导管的展开机制的照片。d)基于折纸的双套筒适配器的设计和制造,用于将多层贴片与铰接的线性订书机集成在一起。e)显示使用铰接式线性订书机的展开机制的照片。
由多层贴片实现的这种微创应用是通过球囊导管对管状器官和结构(例如气管,食道和血管)进行腔内密封。对于基于球囊导管的递送和应用,可将贴片折叠成一个围绕未充气球囊的套筒,疏水性流体层朝外(图4b)。当球囊膨胀时,套筒会松开,膨胀以与中空器官或血管的壁相遇(图4c)。随着球囊的充气压力增加,球囊施加的径向压力将贴片压在组织壁上,从而触发生物粘附层的脱保护和粘附(图5a)。
图5 球囊导管微创递送和多层生物粘附贴剂的离体演示。a)使用气囊导管的折纸贴片整合和腔内递送过程的示意图。b)通过Foley导管递送和应用多层贴片对猪气管缺损(5毫米孔)进行气密密封的宏观和内窥镜照片。c)肉眼和内窥镜照片,这些照片是通过食道导管递送和应用的贴片,对猪食道缺损(5毫米孔)进行的液密密封。d)通过Foley导管递送和应用贴片对猪主动脉缺损(5毫米孔)进行液密密封的宏观和内窥镜照片。
除了使用球囊导管的腔内密封方法外,作者还证明了多层贴片可以与关节内窥镜吻合器(Ethicon)集成在一起以提供线性密封(图6)。这种组织修复策略可用于更广泛的外科应用,例如吻合术和切除术。为了实现基于订书机的微创递送,将多层补片切成各种大小的条带,然后装入折纸折纸套中,该折纸套设计用于包裹订书机的砧座和钉仓单元(图6a)。一旦吻合器钳口定位在组织损伤部位附近,则吻合器的驱动将多层贴片压向组织表面,从而触发缺损的粘连和密封(图6a)。使用这种方法,多层贴片可以快速,不漏液地密封离体猪肠段中的5 mm圆形透壁缺损(图6a,b)
图6 使用外科缝合器以微创方式递送和应用多层生物粘附贴剂进行体外演示。a)使用铰接式线性订书机的贴片整合和递送过程的示意图。b)肉眼可见的猪肠道缺陷(5毫米孔)的线性密封,其是通过铰接的线性缝合器递送和施用的。c)内窥镜检查是在黑暗的,有盖的室内进行猪肠缺损(5毫米孔)的密封,以模仿微创手术程序。
论文链接:doi.org/10.1002/adma.202007667| 温馨提示:苏州北科纳米供应产品仅用于科研,不能用于人体,不同批次产品规格性能有差异。网站部分文献案例图片源自互联网,图片仅供参考,请以实物为主,如有侵权请联系我们立即删除。 |
下一篇: 纳米医学产品1


