南开大学黄兴禄/孔德领/庄洁AM:仿生设计的线粒体靶向型杂交纳米酶可作为超氧化物清除剂
发布时间:2021-01-28 11:39:30 人气:2228
利用模拟酶以清除过量的线粒体超氧化物(O2•−)是一种治疗多种疾病的有效手段。南开大学黄兴禄教授、孔德领教授和庄洁副教授利用蛋白质重建技术和纳米技术,仿生构建了一种人造杂交纳米酶。
本文要点:
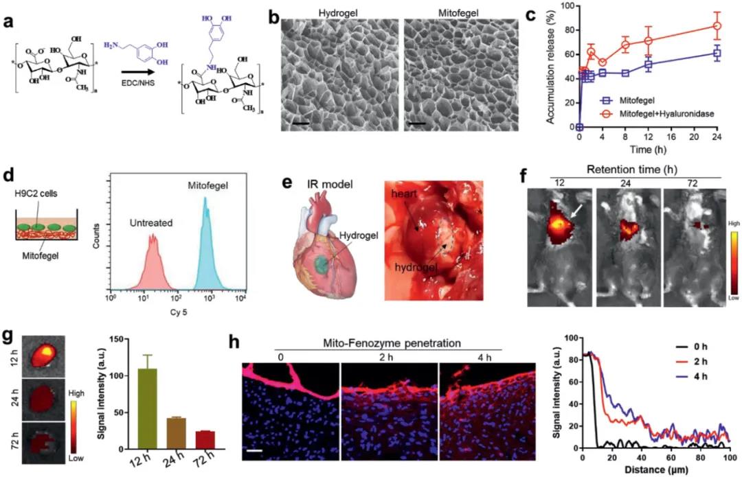
(1)这些纳米酶以铁蛋白重链基蛋白为酶支架,以金属纳米颗粒为酶活性中心,其具有超氧化物歧化酶和类过氧化氢酶的活性,并能通过克服多种生物屏障来靶向线粒体。
(2)在心脏缺血-再灌注动物模型中,实验分别通过全身递送和局部释放黏附水凝胶(即心脏贴片)的方式证明了该杂交纳米酶可在体内对线粒体氧化损伤和在梗死后心脏功能的恢复过程中发挥保护作用。综上所述,这一研究充分阐明了模拟酶的从头设计策略,同时也为缓解氧化损伤提供了一个新型的治疗选择。
参考文献:
Yue Zhang. et al. Biomimetic Design of Mitochondria-Targeted Hybrid Nanozymes as Superoxide Scavengers. Advanced Materials. 2021
DOI: 10.1002/adma.202006570
https://onlinelibrary.wiley.com/doi/10.1002/adma.202006570
| 温馨提示:苏州北科纳米供应产品仅用于科研,不能用于人体,不同批次产品规格性能有差异。网站部分文献案例图片源自互联网,图片仅供参考,请以实物为主,如有侵权请联系我们立即删除。 |
下一篇: 纳米医学产品1


